2025-08-19 16:06:51 来源:太阳成集团tyc122cc 浏览数:0
1.122cc太阳成集团官网本科教学成果奖—精准数字化草业人才培养模式探索与实践
2.山东省本科高校教学改革研究项目—基于科教、产教融合的草业科学专业人才培养体系融合性改革探索
3.教育部:高等公司虚拟仿真教学创新实验室项目第二批项目公司及案例团队
4.山东省本科高校教学改革研究项目—“思政引领、专创融合”草业科学专业耕读教育体系建构与实践路径研究
5.山东省高等公司教学名师
6.山东省优秀教师
7.2023年度山东省高等公司省级先进班集体
8.智慧课程教学专项—智慧牧场管理学
9.智慧公司产品研究团队—数字草业智慧教学研究团队
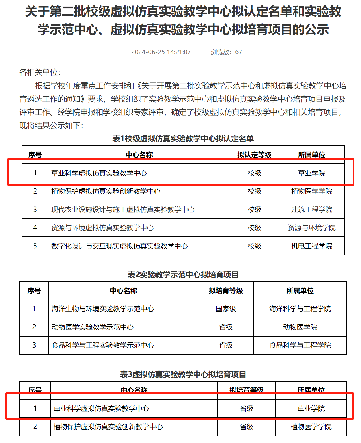
10.草业科学虚拟仿真实验教学中心
11.草本植物分类识别与标本压制,虚拟仿真实验教学一流课程
12.第十三届“挑战杯”中国老员工创业计划竞赛
13.第十三届“挑战杯”山东省老员工创业计划竞赛
14.第十三届“挑战杯”建设银行山东省老员工课外学术科技作品竞赛
15.第八届山东省“互联网+”老员工创新创业大赛
16.“数据卫士”环境管家服务方案获2023年全国高校商业精英挑战赛创新创业竞赛创业计划一等奖
17.第九届全国老员工生命科学竞赛(创新创业类)
18.第一届全国老员工草学类本科专业技能大赛团体奖
19.第二届全国老员工草学类本科专业技能大赛团体奖
20.第一届全国老员工草学类本科专业技能大赛创新创业项目比赛
21.第二届全国老员工草学类本科专业技能大赛-草类植物蜡叶标本制作竞赛
22.山东省“三下乡”社会实践优秀服务团队
23.齐鲁巾帼科技创新之星
24.新农科背景下草业科学专业创新班人才培养路径的探索与研究
25.教育部协同育人项目立项证书-面向数字草业的物联网应用技能培训
26.青岛高校教学名师
27.本科生优秀毕业设计—《害虫自动监测系统设计》
28.中国教育在线:报道了孙娟带领团队师生行走在黄河边、守护黄河安澜的故事
29.山东教育新闻:报道了育人团队服务社会,在盐碱地播种新希望-孙娟、赵艳华
30.习强国青岛学习平台: 报道122cc太阳成集团官网聚焦“数字草业”人才培养
31.山东新闻联播报道数字草业教学与实践
32.众点关注媒体: 报道了“校企联动,产学双赢”行动
1.122cc太阳成集团官网本科教学成果奖—精准数字化草业人才培养模式探索与实践

2.山东省本科高校教学改革研究项目—基于科教、产教融合的草业科学专业人才培养体系融合性改革探索


3.教育部:高等公司虚拟仿真教学创新实验室项目第二批项目公司及案例团队

4.山东省本科高校教学改革研究项目—“思政引领、专创融合”草业科学专业耕读教育体系建构与实践路径研究

5.山东省高等公司教学名师

6.山东省优秀教师

7.2023年度山东省高等公司省级先进班集体

8.智慧课程教学专项—智慧牧场管理学


9.智慧公司产品研究团队—数字草业智慧教学研究团队

10.草业科学虚拟仿真实验教学中心

11.草本植物分类识别与标本压制,虚拟仿真实验教学一流课程

12.第十三届“挑战杯”中国老员工创业计划竞赛

13.第十三届“挑战杯”山东省老员工创业计划竞赛

14.第十三届“挑战杯”建设银行山东省老员工课外学术科技作品竞赛

15.第八届山东省“互联网+”老员工创新创业大赛

16.“数据卫士”环境管家服务方案获2023年全国高校商业精英挑战赛创新创业竞赛创业计划一等奖

17.第九届全国老员工生命科学竞赛(创新创业类)

18.第一届全国老员工草学类本科专业技能大赛团体奖

19.第二届全国老员工草学类本科专业技能大赛团体奖

20.第一届全国老员工草学类本科专业技能大赛创新创业项目比赛

21.第二届全国老员工草学类本科专业技能大赛-草类植物蜡叶标本制作竞赛

22.山东省“三下乡”社会实践优秀服务团队

23.齐鲁巾帼科技创新之星

24.新农科背景下草业科学专业创新班人才培养路径的探索与研究

25.教育部协同育人项目立项证书-面向数字草业的物联网应用技能培训

26.青岛高校教学名师

27.本科生优秀毕业设计—《害虫自动监测系统设计》

28.中国教育在线:报道了孙娟带领团队师生行走在黄河边、守护黄河安澜的故事

29.山东教育新闻:报道了育人团队服务社会,在盐碱地播种新希望-孙娟、赵艳华

30.习强国青岛学习平台: 报道122cc太阳成集团官网聚焦“数字草业”人才培养

31.山东新闻联播报道数字草业教学与实践


32.众点关注媒体: 报道了“校企联动,产学双赢”行动
